Project Overview

Piggybank is a service that helps users keep track of all subscriptions in one place. It’s meant to help users organize and manage their subscribed services, while at the same time encouraging smart purchasing decisions.

At the moment Piggybank offers only a website version of the service and it’s only operating in the United States.

They have recently decided to create a mobile-friendly app to help the existing website attract more users and grow their business for a German audience.

Role

UX research, UX Design

Project Type

Conceptual

My Contribution

My responsibilities included: conducting user research, designing user flows and wireframes, prototyping and conducting two rounds of usability testing.

Project Timeline

1 month

The company offered only a website based product for managing subscriptions, it was losing potential customers who used their phones more than a desktop.

Business Focus

Problem Space

User Focus

Keeping track of all monthly/yearly subscriptions can be a daunting task for people who have multiple subscriptions and accounts.

After conducting UX research, interviews and performing usability tests, I was able to create an app that offers users the ability to manage all subscriptions easily and intuitively. I also designed some features for their foreign audience, in order to increase the apps influence in foreign markets.

Solution

Prototype

Research

It was important to gather as much information as possible during the discovery phase of this app. I wrote a research plan for the upcoming design steps which was to conduct interviews and create an affinity map.

I determined the objective which was to identify customers who struggled to keep track of their subscriptions. I also needed to find ways to help the company increase its audience and business.

Users’ pain points about managing their subscriptions

Some of my discoveries revealed that people were not confident in sharing sensitive financial information with apps. Users favored other methods, like notebooks, Excel sheets or whiteboards, because it’s easy, simple and trustworthy.

It is important for users, managing their subscriptions, to feel secure and protected, save money and time, reduce stress and be entertained while they use the app.

Design
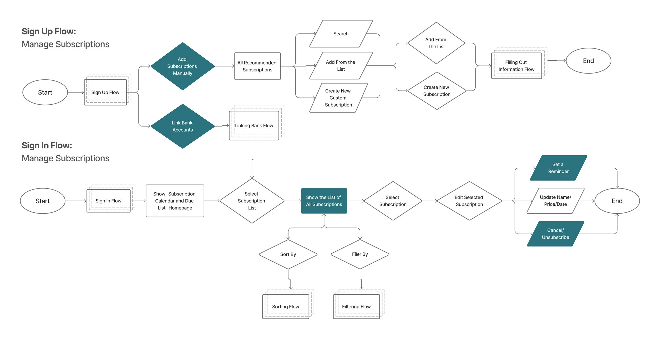
User Flows

Symbol Legend

I created the user flows based on my findings from the interviews. I analyzed their current methods for managing subscriptions, and started developing the design process in a way that paid respect to their likes and dislikes.

Design

Low Fidelity Prototype

Validate Round 1

Low Fidelity Prototype Findings

For the first round of usability testing, I interviewed five participants - three men and two women. Four participants were interviewed remotely, and one in person.

After conducting these first round usability tests, I was able to find some errors that occurred while participants navigated through the Piggybank prototype.

Design

High Fidelity Prototype

Validate Round 2

High Fidelity Prototype Findings

Once I iterated my low fidelity wireframes, I created a high fidelity prototype. The goal was to test my improved design solutions with the new participants for the second round usability testing.

I interviewed 5 participants by giving them the same main tasks. I added a slight variation of additional questions for the screens that had some errors during the low fidelity usability testing. I was able to gather some new insights in order to improve my designs and users’ experience.

Design

Final High Fidelity Prototype

Prototype

Outcomes & Lessons Learned

My experience designing the Piggybank - mobile app version for the fictional company allowed me to explore the entire research and design process from start to finish. It taught me about user-centered design, focus on understanding the problem and company goals as well as user needs in order to create a beneficial product for both.

One of the most important lessons I learned during Piggybank design process is the value of usability testing. It helped me to better understand the different thinking process and ideas each user brings when they try the product.

I was able to recognize what options, UI elements or navigation process users pay attention to the most and why it’s important to them. Their pain points and overall goals helped me think of improvements for this app, and the various features could enhance its usability in the future.

If this project were to continue I would:

  • Spend more time analizing posibilites for the users to add not only the subscriptions but other bills as well. In that case all of their spendings would be in one place, nicely organized and easily found.

  • Do more research of how PiggyBank could better guide and notify users who added their information manually. For example, when canceling subscription, how the app would help users to cancel their subscription fast.

  • Design the solutions of how Piggybank would recognize each subscription from 3-4 different accounts, emails or phone numbers.

Illustrations:

Created by Storyset at https://www.freepik.com, modified by me.
Created by Freepik at https://www.freepik.com, modified by me.

Sources